佐证材料

工作经历

荣昌区甘小蔗网络技术工作室

重庆, 中国

CEO / CTO 2020-03-16 / 2022-03-03
    佐证材料 #0

***

保密需要该经历不可见 2020-05 / 2021-05

广西迈特优科技发展有限公司

远程工作

CTO 2021-05 / 2021-10

广州启探科技有限公司

远程工作

CTO 2021-11 / 至今
    佐证材料 #0

重庆浮木科技有限公司

重庆, 中国

CEO / CTO 2021-12-14 / 至今
    佐证材料 #0

个人项目

K
置顶

KarmaNode - 锚定世界,流转悲欢

关键词
独立项目, AI, 叙事引擎, DAG, Bun, SvelteKit, PostgreSQL, pgvector, Redis
karmanode.com
2026-04-01
R
置顶

Ruzo - 像素饭桌发起工具

关键词
独立项目, 社交工具, 活动发布, 像素风, SvelteKit, Redis, PostgreSQL
ruzo.app
2026-04-10
E
置顶

EnneaTao - 人格九道

关键词
独立项目, 心理健康, Serverless, Webman, Node.js, Svelte, Redis, MySQL
enneatao.com
2023-06-01

边缘苗圃 - Edge Nursery

关键词
智慧农业, 物联网, Serverless, Node.js, Svelte, AI
edgenursery.com
2024-04-23
S

Svelte Chat Dev

关键词
Serverless, 自研框架, Node.js, Svelte, AI
chatdev.gxzv.com
2023-06-09
P

PA GPT - 推文自动化生成工具

关键词
AIGC, 外包, 客户端, 营销推广, 爬虫, 自动化, Python, Node.js, Svelte
2023-10-07
2023-10-20
佐证材料 #0佐证材料 #1佐证材料 #2

工业物联网模块化上位机

关键词
工控, 大前端, 客户端, 物联网, Node.js, Svelte, Flutter
2023-06-20
最近
2023-08-01
佐证材料 #0佐证材料 #1
该项目系于 广州启探科技有限公司 担任 首席技术官 时的独立开发成果
M

MetaUIT - 元优联:全国科技爱好者共同的社区

关键词
SaaS, API, 平台, 社区, 支付, 物联网, Node.js, Svelte, PHP, Webman, Redis, MySQL
metauit.com
2023-04-12
最近
2023-08-04
佐证材料 #0佐证材料 #0
T

Taobor - 淘宝商品信息采集

关键词
Chrome 插件, 爬虫, Node.js, Svelte
chromewebstore.google.com
2023-03-21
该项目系于 广州启探科技有限公司 担任 首席技术官 时的独立开发成果

大型语言模型聚合 API 服务

关键词
AIGC, SaaS, API, Serverless, Node.js, Svelte
metor-api.metauit.com
2023-02-13
最近
2023-09-17
佐证材料 #0佐证材料 #1佐证材料 #2
G

GPEG 九型人格测试系统

关键词
心理测试, 产品, 支付, JS, PHP, Redis, MySQL
gxzv.com
2022-04-05
最近
2022-09-16
佐证材料 #0佐证材料 #1

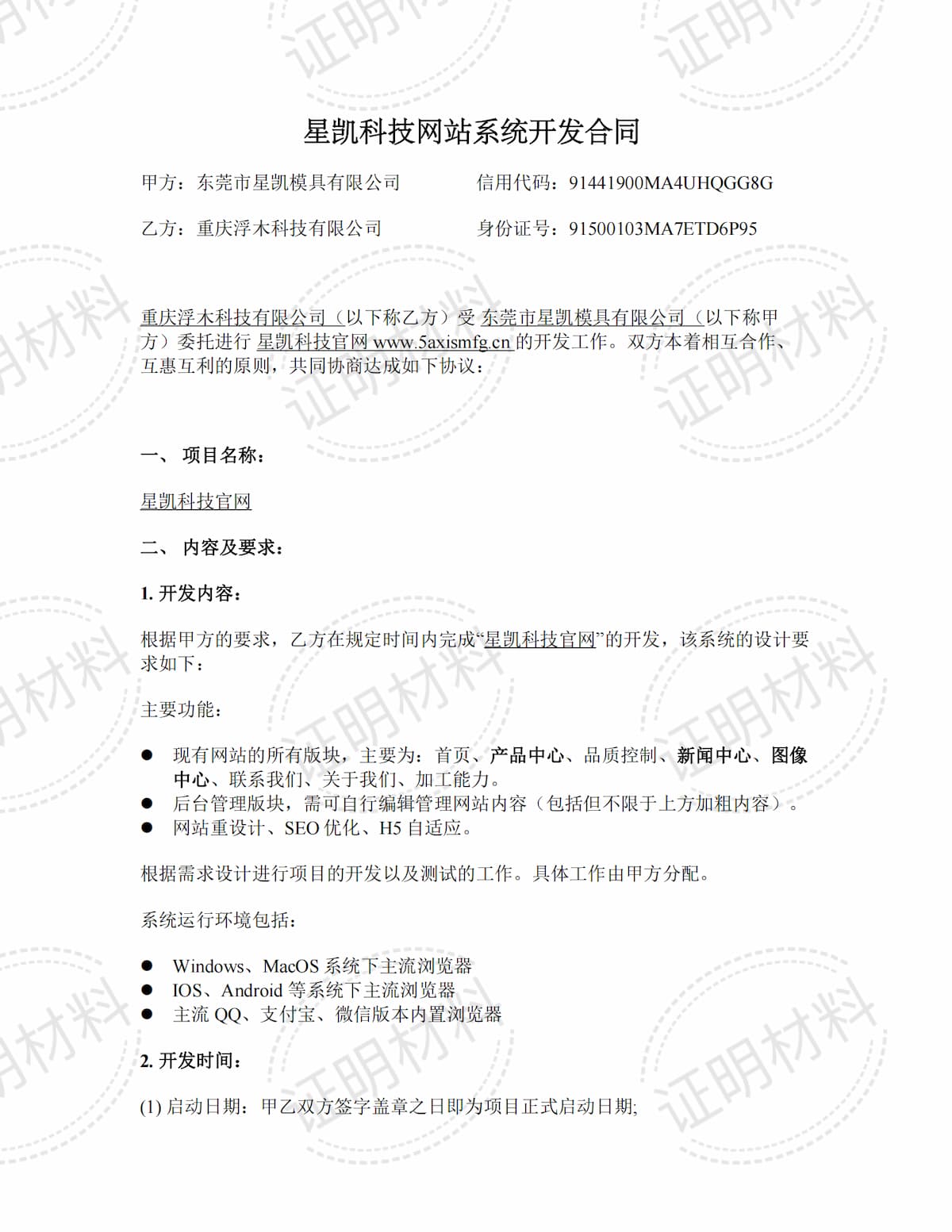
深圳市星凯科技有限公司官网

关键词
企业官网, 外包, 重工制造, CMS, H5, JS, PHP, Redis, MySQL
5axismfg.cn
2022-03-23
2022-04-20
佐证材料 #0佐证材料 #1佐证材料 #2
N

NONOERP: 电商 ERP 辅助软件

关键词
电商, 外包, 大前端, 爬虫, 自动化, Node.js, NW.js
2022-01-18
2022-02-13
佐证材料 #0佐证材料 #1

快递单号智能录入系统

关键词
电商, 外包, 自动化, H5, JS, PHP, Redis, MySQL
lilei.gquery.cn
2021-12-20
2022-01-03
最近
2022-08-23
佐证材料 #0佐证材料 #1佐证材料 #2
该项目系于 广西迈特优科技发展有限公司 担任 首席技术官 时的独立开发成果
广

广西农民工创业联盟

关键词
平台, 外包, 小程序, CMS, JS, Java, SpringBoot, Redis, MySQL
nmg.gxrcpx.com
2021-07-11
2021-09-30
佐证材料 #0佐证材料 #1佐证材料 #2
A

Astrokitties: BSC-BNB 反射币

关键词
Crypto, Web3, 区块链, Node.js, Redis
2021-07-03
2021-09-10
C

Chia | ChiauFarm - 多功能可视化挖矿程序

关键词
Crypto, 大前端, 自动化, 客户端, Node.js, NW.js, Redis
chiau.net
2021-05-13
2021-06-08
佐证材料 #0佐证材料 #1

英雄攀枝花 阳光康养地

关键词
文创, 比赛, H5, JS
panzhihua.live
2020-11-25
2020-12-21
佐证材料 #0佐证材料 #1佐证材料 #2

阿具食品有限公司官网

关键词
企业官网, 食品, 快消品, H5, JS, PHP, Redis, MySQL
www.ajufood.cn
2020-10-24
最近
2022-05-31
佐证材料 #0佐证材料 #1佐证材料 #2佐证材料 #3佐证材料 #4佐证材料 #5
g

gQuery 框架

关键词
自研框架, 开源, JS, PHP
gquery.cn
2020-09-02
2022-07-14
佐证材料 #0佐证材料 #1佐证材料 #2
M

MCAdmin:国内垂直社区

关键词
社区, 项目管理, 在线工具, CMS, H5, JS, PHP, Redis, MySQL
mcadmin.cn
2020-07-05
2020-12-01
佐证材料 #0佐证材料 #1佐证材料 #2

元魔幻界: Minecraft 群组 & 服务平台

关键词
游戏运营商, 社区, 在线工具, 支付, CMS, H5, JS, PHP, Redis, MySQL
mc.metamo.cn
2020-03-10
最近
2022-10-24
佐证材料 #0佐证材料 #1
T

ThePieShed 在线订餐系统

关键词
实体餐饮, 外包, 食品, H5, JS, PHP, MySQL
2019-08-28
🤐
佐证材料 #0佐证材料 #0
G

Greeper: 亚马逊智能爬虫

关键词
工具, 外包, 爬虫, Node.js
🤐
🤐